灵恩派捏造的谎言和诡诈骗术
结13:22我不使义人伤心,你们却以谎话使他伤心;又坚固恶人的手,使他不回头离开恶道得以救活。
彼后2:1-3从前在百姓中有假先知起来,将来在你们中间也必有假师傅,私自引进陷害人的异端,连买他们的主他们也不承认,自取速速的灭亡。将有许多人随从他们邪淫的行为,便叫真道因他们的缘故被毁谤。他们因有贪心,要用捏造的言语在你们身上取利。他们的刑罚,自古以来并不迟延;他们的灭亡也必速速来到(原文作“也不打盹”)。
多1:10-11因为有许多人不服约束,说虚空话欺哄人;那奉割礼的,更是这样。这些人的口总要堵住。他们因贪不义之财,将不该教导的教导人,败坏人的全家。
耶23:13-14“我在撒玛利亚的先知中曾见愚妄,他们借巴力说预言,使我的百姓以色列走错了路。我在耶路撒冷的先知中曾见可憎恶的事,他们行奸淫,作事虚妄,又坚固恶人的手,甚至无人回头离开他的恶,他们在我面前都象所多玛,耶路撒冷的居民都象蛾摩拉。”
灵恩派所拜的是冒充圣灵的邪灵,是敬拜魔鬼撒但,是通灵交鬼。魔鬼是说谎之人的父,所以魔鬼之子灵恩派也一定是“老练的熟手说谎者”(检察官论康希牧师),灵恩派的所有教导都是出自魔鬼的谎言,目的当然是帮助魔鬼撒但掳掠灵魂下火湖,同时在这些灭亡之子身上取利。比别的异端邪教异教信仰更邪恶的是,灵恩派是在疾病、贫穷、无助绝望者身上取利,这是绝对的邪恶、卑鄙、诡诈、缺德,所以从果子来看灵恩派一定是出自邪灵,出自魔鬼,拜这灵恩派邪灵的灵恩派分子一定是灭亡之子,沉沦之子。人的贫穷、疾病、绝望某种程度上和他们拜错了神有关:“耶3:24 从我们幼年以来,那可耻的偶像,将我们列祖所劳碌得来的羊群、牛群,和他们的儿女,都吞吃了。” 太23:14 “你们这假冒为善的文士和法利赛人有祸了!因为你们侵吞寡妇的家产,假意作很长的祷告,所以要受更重的刑罚。”这些人被世界的艰难、生活的重担和罪恶生活缠累捆绑,被虚假的宗教系统、各种传统的鬼魔崇拜所欺骗,找不到真神,活在地上没有指望。诗16:4 以别神代替耶和华的(或作“送礼物给别神的”),他们的愁苦必加增。然而灵恩派正是用各种谎言让这些人相信他们以前所信的就是真神,只不过需要用基督教的敬拜方式来祭拜,把以前敬拜的各种神明鬼魂都改名为耶稣、耶和华、圣灵,让他们继续把鬼魔邪灵当成真神敬拜,永远也无法醒悟。例如赵天恩牧师等人极力把耶和华上帝封为中国封神榜上最大最高的神“昊天”(老天爷),同时把封神榜中的各种神明生搬硬套进圣经里,就是要达到这样的效果。因此灵恩派及其推广的大合一运动必然成了“鬼魔的住处和各样污秽之灵的巢穴(或作“牢狱”。下同。),并各样污秽可憎之雀鸟的巢穴”,成为有史以来最为邪恶的宗教系统。
耶16:19 耶和华啊!你是我的力量,是我的保障;在苦难之日,是我的避难所。列国人必从地极来到你这里,说:“我们列祖所承受的,不过是虚假,是虚空无益之物。人岂可为自己制造神呢?其实这不是神。”
林前10:19外邦人所献的祭是祭鬼。
弗2:12 那时,你们与基督无关,在以色列国民以外,在所应许的诸约上是局外人,并且活在世上没有指望,没有神。
灵恩派捏造的各种谎言,目的是要不信的人们和假基督徒把他们传统祭拜的鬼魔用新纪元新世纪方式和基督教的方式继续敬拜下去,从而陷在魔掌中永远不能醒悟不能翻身。所以,这些人们接受灵恩派一点困难也没有,因为除了对所拜的神明鬼灵名称改成耶稣、基督、圣灵、上帝,祭拜方式改成时尚新潮新世纪的Jesus Fashion形式或者模仿基督教的敬拜方式就可以了,这样的诱惑势不可挡,若非神的怜悯、主耶稣基督的恩典和圣灵主动赐给的力量和带领,绝对无人能抵挡或逃脱灵恩派邪灵的网罗。基督徒应该对灵恩派视作仇敌,如临大敌,而不是半推半就、勾肩搭背、称兄道弟、和平共处,否则就是为鬼魔留地步,就是在灵恩派的恶行上有份,就必定被灵恩派邪灵玷污,受亏损。把灵恩派分成极端派和温和派,反对极端灵恩派却接纳温和派是当今教会极大的愚昧,无论是敬拜装成光明仁义天使的魔鬼的温和灵恩派,还是敬拜凶相毕露恶煞邪淫的鬼魔的极端灵恩派,都是属魔鬼的,都是敌对神的,都是灭亡之子,在敬拜魔鬼邪灵撒但的本质上并没有区别,只是演技不同而已。
灵恩派是混在教会里奉耶稣的名通灵交鬼行邪术巫术的异教徒,把各种异教之风和世俗风潮引进教会,败坏腐化教会成为撒但的巢穴邪灵的阵营。与灵恩派合一就是与魔鬼撒但合一,为魔鬼效力。灵恩派玩的各种法术邪术魔术也跳不出异教传统敬拜鬼魔方式的窠臼,只不过他们胆大妄为,妄称上帝之名,虚伪诡诈地以上帝名义基督之名来包装那些雕虫小技的巫术、邪术罢了。
《认识灵恩派,谁是灵恩派》
https://mosescheng.blogspot.com/2019/05/blog-post_31.html
https://servantmoses.wordpress.com/2019/04/16/%e8%ae%a4%e8%af%86%e7%81%b5%e6%81%a9%e6%b4%be/
1、内在医治(医治释放、信心医治、神迹医治、回忆医治)
内在医治术(医治释放、信心医治、神迹医病)是鼓励人信靠自己的信心(信靠自己),而不是信靠施恩拯救的上帝和主耶稣基督。类似于“不怕做不到就怕想不到”“人有多大胆地有多高产”的吹牛骗术。这种邪术起源于异端“基督教科学会”和“新纪元运动”的“信心治疗、灵异治疗”,融合了交鬼的荣格和精神病人弗洛伊德的心理学观念和技术,如内在幼童、集体无意识,里面的我(真我与假我)、冥想、催眠、回溯观照等等通灵邪术。内在医治术是标准的通灵交鬼术,所用的方式就是催眠、冥想、观照、说谎、虚构、幻想、妄想、玄幻等邪术骗术。
灵恩派的本质是奉耶稣的名交鬼,所以灵恩派的内在医治、医治释放都是以赶鬼为名的招鬼唤灵术,是招来七个更恶的鬼,而魔鬼是有一定能力的,所以即使灵恩派的医治释放能表现出令人惊奇的“疗效”(徒8:13),也不过是大鬼赶小鬼的骗术。迷恋这种医治释放邪术的人无一例外都是为了肉体做打算或者满足贪心,不肯悔改离罪又不愿受良心的控告,完完全全是“为自己”,没有一个是为了寻求顺服神的旨意,背起十架跟主走,所以他们会越医治越败坏,越赶鬼,鬼越多,越释放陷得越深。实际上灵恩派那些所谓的医治神迹大都是事先串通的托儿现场表演,辛班尼、泰班利等非法行医的灵恩派大巫师并不能提供一张医生诊断证明,他们也不敢凭借自己的恩膏能力到医院里去露一手。
樊鸿台从天主教会学到交鬼通灵术,跳槽到爱修园得到赏识,被培养成王牌巫师,发明了团队医治的组团忽悠术,一大群人给一大拨人按手祷告医治,让没有医治恩赐的人可以滥竽充数,没被医治的人只能怪自己信心小,保证百分之百表演成功。成了当前流行的医治释放表演方式。
《内在医治术的邪教来源》
《基督徒不宜接受内在医治——中国基督徒需要批判心理学》
http://www.chinesechristiandiscernment.net/psych_NewAge/S_inner_healing.htm
《对于灵恩的再思--一群交鬼也勾引人交鬼却以为在事奉神的人》
https://blog.xuite.net/lord.love777/ilovelord/26089846

2、图像化祷告(幻视成真术)
图像化祷告(幻视成真术),就是将自己想要得到的东西(甚至救恩和医治),具体化地在脑海中想象出其具体画面来。这不是简单的幻想,而是与冥想、打坐、调息、念咒等相关的古老通灵交鬼术的主要环节,在各种异教中被术士巫婆神汉法师大仙广泛使用,它不是来自圣经,也不是来自科学,而是来自邪灵,与自古以来各样的邪术同根同源。图像化祷告(幻视成真术)的重点在于“自己”心想事成,而不是承认上帝的主权,本质上是“人成为神”的新纪元邪术思想和“你们便如神”的魔鬼古老谎言诡计。这纯属妄想、做白日梦,只有上帝才能心想事成说有就有,这些做梦的人妄想拥有上帝一样的能力,乃是以自己为神,敬拜的是自己和忽悠他们能“如神”的魔鬼。因此图像化祷告(幻视成真术)是灵恩派最常用的通灵法术之一,被包装成“信心法则”“信心孕育”“第四度空间”“积极思想”“属灵操练”等各种名称推广。与宣告式祷告妄想用言语操纵控制灵界力量和物质界的运行“说有就有命立就立”“点舌成金”异曲同工,这种邪术妄想通过自己的思想和信心,指挥调动左右控制灵界的力量,为己所用,是妄想“驾驭神”,使神让自己心想事成万事如意。当然即使邪灵魔鬼也不可能被这些做白日梦的人左右驱使,只不过,他们既然是为魔鬼效力的,魔鬼也乐意配合他们做双簧表演,让他们似乎能心想事成,异想天开,最终坠入魔鬼的网罗和阴间火湖。当这些人把主耶稣、父神耶和华幻象成具体图像化,便陷入了拜偶像的陷坑中,也必然被魔鬼邪灵欺骗。
创3:4-5蛇对女人说:“你们不一定死,因为神知道,你们吃的日子眼睛就明亮了,你们便如神能知道善恶。”
“太4:8魔鬼又带他上了一座最高的山,将世上的万国与万国的荣华都指给他看。”
魔鬼是伪装的高手,只要人心偏于邪,偏于贪、偏于淫,想从魔鬼得些好处,想要看魔鬼所愿意让他看的,魔鬼一定能满足他的幻想,当然,他也一定会上魔鬼的当,与鬼魂邪灵相交淫合。
《基督徒绝不可以练瑜伽——瑜伽的真面目和危险》
https://mp.weixin.qq.com/s/YBZM5YsjUyhuC-Z_J5VXWw
《启发课程的错误根源和坏果子》
《积极思想/观想/观照》
http://www.chinesechristiandiscernment.net/S_visualize.htm
《冥想——倒空头脑,先甜头、后祸害》
http://www.chinesechristiandiscernment.net/NAM/S_meditation.htm
《属灵操练礼赞》和教会中的冥想邪术
http://www.chinesechristiandiscernment.net/others/S_discipline_meditate.htm
《等候神》交鬼巫术操练步骤
3、积极宣告式祷告(宣告得胜、宣告医治的祷告)
积极宣告是成功神学积极思想成功方程式的重要部分,是说把你想要的大胆说出来,奉耶稣的名大声宣告出来,上帝和灵界就必须乖乖听你的,让你心想事成。教会中也常教导不可说出消极的“话”,只可说出积极的“话”,这和新纪元运动观念都是一样的,就是“话和思想”都具有无比的神秘力量。这种邪术认为人的话语带着权柄能力,可以指挥调动物质界和灵界的资源,为我所用。积极宣告与正面积极的心态无关,这样宣告的巫术原理是:我们人和上帝一样,话语带着能力,我们所讲的话有权柄,是一个命令,物质世界必定听从。这是标准的行巫术。积极宣告常常是与“图像式祷告”等(又称作可视化祷告冥想术、幻视成真术,即异教的的冥想术、观灵术)交鬼邪术配合使用的,完全是一种交鬼通灵的巫术,不可能给人带来任何属灵好处,只会招来更多更恶的野鬼。
只有神至高的主权,才能说有就有,命立就立。积极宣告想用飙狠话调动灵界与物质界利己则是藐视神的主权,是夸口、是恶事。宣告的原因,通常是因为不信,所以宣告也是说谎,是欺骗自己。说谎是灵恩派最大的特色之一,没有得到,没有得医治,没有悔改离罪,但是却“凭信心”宣告谎称自己已经痊愈了,已经得到了,已经得胜了,这是灵恩派的标准欺骗动作,也是标准的巫术,凭信心宣告,也就是说他们在不断地在说谎、说谎、说谎,也不断地在教人说谎、说谎、说谎。
祷告是基督徒面向神的交通。灵恩派积极宣告式祷告则勾引人背向神,面对撒但说话、宣告、交通、吹牛皮,这是交鬼、招鬼,是向撒但祷告。魔鬼用的是激将法,勾引人向牠挑战辩论宣告,实际上是诱惑人向牠祷告。灵恩派以为得胜宣告是向撒但夸胜。虽是奉耶稣的名,宣告的对象却是撒但,这就是向撒但祷告:奉耶稣的名敬拜魔鬼撒但。
《积极宣告是夸口、是恶事、是藐视神的主权》
http://www.chinesechristiandiscernment.net/HK_proclaim/S_claim.htm
《赵镛基相信在神的国度有份——是靠怀揣梦想,相信并自己宣告,通过祷告实现的。赵镛基称上帝预定自己再传道20年,无人有权赶他下台。》
4、赶出家中黑暗势力
赶出家中黑暗势力是灵恩派从道教画符镇宅辟邪的泛灵论异教巫术模仿来的谎言,只不过是将道教的神明钟馗和xx刹改名为耶稣而已,本质上完全一样。目的是转移人们对自己罪的重视,把自己的犯罪作恶责任推卸给各种邪灵鬼魔和物质偶像,拦阻人们悔改认自己的罪。邪灵魔鬼是灵体,喜欢住的地方并不是人手所造的屋子和金银木石偶像,而是喜欢住在人心里和身体上,这样才能装神,窃取假冒神的荣耀。邪灵魔鬼是借着人犯罪和喜欢罪的机会住进人心里和身上成为罪人的主人,那人则成了罪的奴仆。灵恩派赶出家中黑暗权势,也是在强调和承认魔鬼的权势和能力,是以赶鬼为名行招鬼之实,把人的眼光勾引到各种邪术邪灵上面,而不是教导人仰望主耶稣基督和他的宝血救恩。新改革宗领袖提摩太凯勒的畅销书《诸神的面具》和灵恩派这种强调承认魔鬼的权势和能力是同样的作用。
我们信主以前的罪不需要一条条挖出来认罪,当我们承认自己是无助该死的罪人,愿意信靠接受主耶稣基督为救主时,以前的罪帐一笔购销。除非是一些我们认识不清,会影响以后的属灵生命,无知无意不自觉会重复去犯的罪,圣灵会光照带领一一认真对付,例如说谎、贪心、拜偶像等等。信主以后因为软弱不警醒而犯的罪,圣灵必会及时责备,应该及时悔改,一一认罪对付,不要给罪留下机会地步,容让罪在身上作主。
约14:30主耶稣说,世界的王在他里面毫无所有。约壹4:4说,你们是属神的,那在你们里面的比那在世界上的更大。我们因信与主耶稣基督联合,有圣灵住在我们里面,撒但的势力同样在我们里面毫无所有。基督徒若有软弱跌掉偶尔犯罪,并不是重新属于魔鬼撒但,而是体贴了肉体情欲和贪欲,胜不过肉体和贪心,被动地向罪屈服,被撒但控告,被圣灵责备,被神追讨。他若有信心,神必能使他胜过软弱,悔改得胜,重新刚强起来。魔鬼会欺骗我们说因为犯罪神不要我们了,以后成了属撒但的人,灵恩派就是这样为魔鬼撒但鼓吹,捏造家中黑暗势力这样的谎言,诱使信徒一遍遍承认撒但魔鬼的权势能力,拆毁曾经有过的信心,更深地跌倒。我们若有软弱跌倒甚至刚硬犯罪,不必去与魔鬼交涉,去摸着一个个邪灵的头,承认它们的权势能力,把自己吓个半死。只要仰望主耶稣基督的慈爱,父神的怜悯,认罪悔改,立志不再犯罪就够了,神必能使我们重新刚强站立。
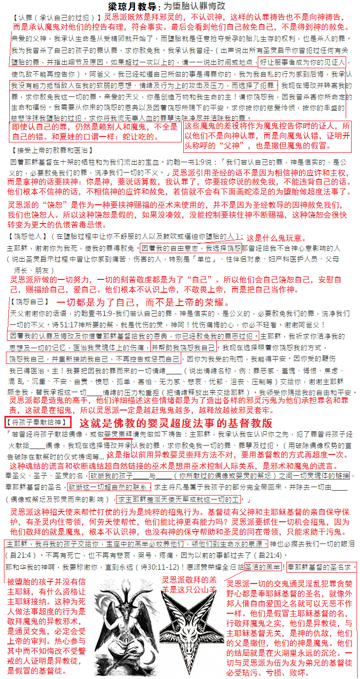
5、为堕胎认罪祷告,和死去的胎儿说话,为堕掉的胎儿起名字
梁琼月教导的为堕胎认罪祷告是最受欢迎的魔鬼教导,因为极其灵验,从不失手,总能让一大批妇女伤心欲碎放纵大哭,得到“释放”。(到了快哭的时候,梁琼月就会说以前她在别处教导到这里就会有姊妹开始哭,大哭。这是用言语暗示的催眠术。)而且这种罪极为普遍,就为魔鬼邪灵的控告攻击迷惑提供了大量机会。为堕胎认罪也是灵恩派的魔鬼教导中非常少见的认自己的罪,更能让人感到真诚,因此具有更大的迷惑性。
为堕胎的婴儿祷告是对佛教道教惧怕婴灵作祟报复而做的婴灵超度法事的模仿。也采用了佛教道教观落阴通灵交鬼的巫术邪术作为医治安慰弥补手段。
在辅导堕胎姊妹时梁琼月说在假异象中能看见姊妹堕去的胎儿是男是女;一描述,姊妹说像他的先生(邪灵可以伪装成你想看的任何形象,装成你先生的模样当然是小菜一碟。也证明梁琼月确实已经交上了鬼,按照污鬼给她的幻象说话)!她说堕胎姊妹可以和死去的胎儿(邪灵的冒充)说话,起名字(你想认邪灵为儿子,就要付出作魔鬼之子的代价)!说要想象她死去的胎儿(死人)就站在她面前然后与她说话!这明显是交鬼,是与死人(邪灵假冒)对话!圣经明确禁止活人与死人(邪灵的假冒)交往说话!
堕胎是杀人,故意堕胎是谋杀亲生儿女。真正的基督徒犯罪向神认罪就可得赦免医治。灵恩派是异教徒,是敬拜邪灵的,不可能得到赦罪的平安,他们会一直被魔鬼控告威吓,得不到平安,所以喜欢一次次接受灵恩派的医治释放邪术或者模仿异教的交鬼法事,被魔鬼欺骗得到暂时的释放安慰,最终会更加被魔鬼掳掠套牢,越陷越深,越来越喜欢那种被“释放”的暂时感觉,证明他们从来没有被赦免,没有被医治。
6、祖先咒诅
祖先咒诅是灵恩派编造的令人心惊胆寒的主要谎言之一。新纪元运动将东方道教的鬼魂信仰和印度教佛教的轮回观念融合成新世纪潮流科学思想,被灵恩派搬过来忽悠信徒,这种祖宗咒诅的谎言基于死人变鬼作祟、善恶报应等传统拜鬼信仰,是祖宗作祟祖坟风水之类的邪术鬼魂信仰穿上基督教马甲。目的当然是迷惑信徒,转移信徒对自己的罪认罪悔改,把一切过错都赖在不知道哪代不知道长什么样的鬼祖宗身上。
圣经上说神要追讨罪,自父及子直到三四代,是指罪的恶果和危害性,也是对比于神的恩典“守约施慈爱,直到千代”,从而让人认识神的慈爱。当圣经说因为他们先辈的罪报应在当代人身上时,强调的是“你们祖宗所作的事,你们又证明又喜欢”(路11:48),他们正在犯并一直犯着和祖宗一样的罪,并不悔改。
基督徒应当知道,除了神因我们犯罪而咒诅我们,断没有什么人可以咒诅我们,无论是外邦人、是魔鬼、是律法都不能咒诅我们。【民数记23:23】【西2:13-14】因信认罪悔改与主耶稣同钉十架重生成圣的基督徒,以前所有罪的咒诅都已被钉在十字架上,被主耶稣的宝血赎清。仍被祖先咒诅这种魔鬼的谎言威胁的人,并不一定是软弱糊涂的基督徒,常常是假基督徒,根本不认识救主耶稣基督。真正的灵恩派一定都是异教徒。
7、属灵遮盖
灵恩派的遮盖是从黑社会学来的黑话,意思是“罩着你”,就是说有什么不明来历的咒诅或攻击不知道什么时候来找你麻烦时,他们能罩着你,帮你摆平。就算他们是好心爱心,他们凭什么有什么本事帮你罩着。他们指的当然不是自己和上帝关系好,所信的“耶稣”厉害,而是说他们自己见多识广、久经江湖,和撒但经常过招,和魔鬼是老熟人,有和邪灵迂回交涉的经验,所以有本事帮你罩着。这种遮盖的歪理不是把你带进基督耶稣的保护里,而是带到让魔鬼放你一马的“恩典”里。这种与魔鬼的交易就是交鬼,那些所谓的“属灵遮盖”就是要勾引胁迫人交鬼。
这种遮盖的歪理是为了对信徒产生辖制控制,用的也是黑社会的恐吓手段,首先剥夺你因信而得的平安,骗你说用自己吃奶婴儿的功夫去靠主耶稣是不可靠的;然后编造一些捕风幻影的鬼故事(祖先咒诅偶像权势之类)威吓扰乱你的心智,胁迫勾引你落入圈套,对他们产生依赖。灵恩派这种手腕既然来自黑社会,当然也会结出暴力凶杀逼迫辖制的黑社会恶果。哪里灵恩派发达,那里的犯罪率一定居高不下,那里的道德世风一定迅速崩溃败坏堕落下流,就像台湾、温州那样。众多黑社会老大、犯罪分子也在灵恩派教会找到了用武之地、施展身手的舞台,因为玩法都是一样的,被灵恩派当作美好见证到处显摆得瑟。
8、不可论断“灵”的工作
这是灵恩派的杀手锏。他们的假先知假使徒最常用这个理由来忽悠恐吓无知的信徒,他们教导说:“圣灵的工作是人所捉摸不透的,是圣灵随着己意所运行的,所以我们不可以对我们所认为奇怪的现象加以评判”、“决不要论断神正在赐下的祝福”。梁琼月甚至威胁说,胆敢论断神的仆人、教会、事工,就会招来“贫穷的灵”攻击你。没有比这种说法更阴毒更迷惑人的了。首先,他们设定了一个前提条件:“他们是正确的,在他们的聚会中所彰显的灵一定是圣灵”。其实这正是应当判断的,没有人因为声称自己是正确的就一定是正确的,哪个异端相信自己是错误的呢?其次,他们顺水推舟,恐吓信徒,说,“倘若有人妄加判断圣灵的工作,就有亵渎圣灵之危险”。如此一来,他们就可以把他人的眼睛和口都封上,而他们则可以披着羊皮到处招摇撞骗残害神的教会(这魔鬼的伎俩实在太阴毒了),这一招屡试不爽。当有人批评他们时,他们总是祭出不可论断,不可没有爱心,不可抵挡拦阻圣灵的工作等等大旗,令批评者闭口。因为亵渎抵挡圣灵的罪是不可赦免的,所以不管是名望人还是初信的小羊,一般都会立刻老实下来。
然而,他们的这种教导与圣经是完全相悖的。
[约壹4:1-2]亲爱的弟兄阿,一切的灵,你们不可都信。总要试验那些灵是出于神的不是。因为世上有许多假先知已经出来了。凡灵认耶稣基督是成了肉身来的,就是出于神的。从此你们可以认出神的灵来。
[太7:15]你们要防备假先知。他们到你们这里来,外面披着羊皮,里面却是残暴的狼。
[弗5:10-12]总要察验何为主所喜悦的事。那暗昧无益的事,不要与人同行,倒要责备行这事的人;因为他们暗中所行的,就是提起来也是可耻的。
[启2:2]我知道你的行为、劳碌、忍耐,也知道你不能容忍恶人。你也曾试验那自称为使徒却不是使徒的,看出他们是假的来。
从这些经文我们可以看到以下几方面的真理:
判断灵的工作不但是基督徒的权利,更是主耶稣基督给他门徒的命令,是每一个基督徒的责任,就算圣灵的工作也要试验,一切的灵都要试验,按圣经真理试验圣灵,不但不会亵渎圣灵,还会得到主耶稣基督的夸赞。作为基督徒若是不去辨别灵的工作,就是蔑视神的警告,拒绝神的命令,这不是真正的谦卑(有些人以为不去判断就是谦卑),其实是愚昧。“要防备假先知”也是赋予我们同样的责任和权利。判断“使徒先知”是不是从神而来,不是属灵的狂妄,而是顺服神的命令,不判断就是属灵的无知,是违背神的命令。
被灵恩派领袖一咋嘘就噤若寒蝉的“基督徒”,可能是还没有悔改信主,主耶稣基督还没有赐给他判断试验诸灵的权力和责任。也可能是懦弱无知的基督徒,他们不敢得罪灵恩派异端的领袖,却敢拒绝看不见的神给他们的命令,他们也不怕把邪灵的工作说成是圣灵的工作而得罪神、亵渎圣灵。
灵恩派异端宣称相信圣经无误,但是他们的行为却完全违背圣经,他们能够胡乱解经,使他们的贪婪、混乱、邪淫、说谎、拜偶像都符合“圣经”,是“神”对他们的旨意和命令。例如灵粮堂周神助把林前14:39-40“所以我弟兄们,你们要切慕作先知讲道,也不要禁止说方言。凡事都要规规矩矩地按着次序行。”解释成凡是规规矩矩的教会,都要说方言,由此支持“灵洗神学”(即邪灵附体的起乩状态)。把主耶稣说的“今世得百倍,来世得永生”解释成神不但要在来世给基督徒福气,更要在今生使他们在物质财富有百倍收获,于是发展出“财富大转移”(即五鬼搬运法、乾坤大挪移)的“发财神学”,如此荒唐的解经,竟然使那些鬼迷心窍、见钱眼开的假基督徒捧为经典,深信不疑。台湾士林灵泉堂传道人蔡升达则利用自己深厚的希腊文功底,列举多处圣经证明了“先上床后结婚”不是圣经上说的淫乱罪,为灵恩派粉丝的淫乱行为壮胆。灵恩派全球首席使徒彼得魏格纳则从申28:14 “耶和华就必使你作首不作尾,但居上不居下。”发展出占领巴比伦七大山头做山大王的“掌权神学”。
因此,判断灵恩派的邪灵最简单的方法是看他们的果子,一百年来,灵恩派和凡是接触灵恩派的都迅速结出贪婪、混乱、淫荡、说谎、交鬼通灵拜偶像、辖制、分裂的果子,就可以知道这个灵不是圣洁的灵、真理的灵,而是与圣灵为敌的。灵恩派的教导不是要人谦卑爱主,舍己背起十字架跟主走窄路,而是要人爱自己、虚荣、骄傲、淫乱、贪婪。
《公义的判断 与 不义的论断 (陈鸽)》
https://www.liangge7.net/shidaixinxi/257.html
9、绘制属灵地图,走祷赶鬼
走祷赶鬼要和绘制属灵地图交互使用。走祷前先要根据属灵地图为各种邪灵游魂荡鬼分封地盘势力范围,这就是宣告承认撒但魔鬼的权势能力,是招鬼。走祷中又会发现很多以前没想到没注意的邪灵势力(即招来的鬼和主动找上门的鬼),于是可以绘制出更精细准确的邪灵分布地图,进行更深入的走祷驱魔,更进一步可以绘制出全球属灵地图,把全世界都归到撒但邪灵权势之下,从而可以建立全球合一祷告网络(潘刘玉霞),对抗撒但魔鬼。所以灵恩派赶鬼一定是越赶鬼越多,因为他们是以赶鬼为名义公然招鬼交鬼,最后是把全世界拱手让给魔鬼,让世界的王撒但魔鬼窃取天地之主耶和华神的地位。
这种走祷赶鬼和属灵地图是从道教方相氏赶鬼术和山海经鬼魂学克隆过来的巫术邪术。是道教法师做道场念咒语驱魔赶鬼辟邪镇宅的翻版:“奉请东营军东营将,速速到坛前,神兵急急如律令!奉请西营军西营将,速到坛前镇守西营界,驱邪押煞不留停。”
10、转化七大山头
转化七大山头是当代灵恩派全球首席使徒彼得魏格纳从灵恩派邪灵领受的启示:掌权神学,是灵恩派继财富大转移、职场转化之后的最新战略目标,是灵恩派属世目标的最高境界。七大山头的异象是从光明会(共济会)的世界权力金字塔而来,完全与圣经真理无关。“转化七大山头”异象的核心内容大致是说通过职场转化策略,让他们在世界权力的各个山头出人头地,做领袖,作主管,从而实现社会转化,国家转化,世界转化,从而让灵恩派在全世界掌权,实现把世界转化成神的国的福音战略。这个运动的本质是这群拜撒但邪灵的异教徒要利用教会系统实现他们在巴比伦作山大王掌权发财的野心。
按照圣经启示,这个世界必将越久越恶,越来越败坏,是预备被神审判打碎的,不可能被葛培理布道团或灵恩派的邪火复兴转化成为神的国。基督徒应该与这个世界分别为圣,不同流合污,作光作盐的含义是要彰显神的荣耀和恩典,从世界上抢救灵魂出来。葛培理那样的不信派和灵恩派都是世界之子,沉沦之子,当然迷恋这罪恶败坏的世界,舍不得这繁华世界被神审判打碎,倒要努力掌握这个世界,占领这世界,与神作对。
11、断开魂结(连接魂结)
砍断魂结(与建立魂结)是灵恩派从新纪元异教克隆过来的邪术邪说,是邪灵的骗术。梁琼月说她用莲花指模拟为“圣灵的宝剑”,可以帮助人砍断与别人一起犯罪或被伤害而受到的牵连影响,切断“不敬虔的魂结”,“取出犯淫乱时留在对方身上的部分”。这是用模拟巫术代替认罪悔改,欺骗自己已经圣洁了。同时梁琼月还喜欢用连接上所谓的“敬虔魂结”来达到操纵、控制“所爱之人”的目的。她认为这种妖术非常“灵验”,很有果效,非常有用,到处宣扬,实际上这是用交感巫术使人陷入更深的交鬼和自欺之中,越陷越深。岂不思想一下,若是她能随意奉“耶稣”的名断开某些“魂结”,别人难道不可以任意奉“耶稣”的名再接回去吗?如此她“断开魂结”的动作岂不是成了掩耳盗铃的演戏,有什么用呢,只不过是障眼法自欺欺人的表演罢了。
12、重立婚约
再立婚约,这是邪灵勾引人废掉幼年时在上帝见证里的婚约(玛2:14),如今在灵恩派邪灵鬼魔的见证下重立婚约。这是灵恩派邪灵的一贯伎俩,首先剥夺信徒在神面前的信心、平安、确据,然后认撒但为父,以魔鬼为神。这和“孤儿的灵”“寻找父亲形象”是同样的骗术。这些人宣称要一夫一妻一生一世,可是当场立即废弃幼年的婚约,再表演一次结婚,这简直是令人瞠目的白口撒谎,睁眼说瞎话,无耻到了无以复加的地步。
《世界需要父亲》的荒谬错误
https://mosescheng.blogspot.com/2020/06/blog-post_21.html
13、荣耀新妇、良人耶稣
灵恩派邪灵最显著的特征和最擅长使用的杀手锏之一是淫乱邪淫,例如灵粮堂马正远吴建豪等灵恩派常常鼓吹的“信耶稣恢复处女膜”、“God is better than sex”等等都是这样的邪恶目的。同样的“基督新妇”、“良人基督”等概念也被灵恩派用来勾引人偏向邪情淫欲。
基督新妇是指教会,而不是指基督徒个人。灵恩派故意混乱基督徒与基督的主仆关系,谣称信徒是“基督的荣耀新妇”、“内室良人”,目的是把基督徒与主耶稣基督之间的圣洁关系勾引向肉体情欲邪淫思想方向,通过各种通灵交鬼的巫术邪术,与邪灵污鬼相交媾和。例如江秀琴讲的《雅歌》、“与耶稣同房”(江秀琴讲“与神同在”原文的意思是“与耶稣同房”。
这种与耶稣同房的教导是明显的误导,要把人引到肉体情欲的享受里面去,他们所亲近的不是真神,乃是邪灵的假冒。邪灵让人在感觉、肉体上有享受。所有使用江秀琴《等候神》通灵交鬼术等来这个邪灵的灵恩派粉丝都迅速陷入淫乱、说谎、悖逆的罪中,不能自拔。)、《琴与炉》的“带我飞”敬拜、小羊诗歌的《新妇战士》敬拜、迦南诗歌的《良人与我》等等,都是这样的邪恶目的。虽然小敏宣称,她唱的歌中良人的新妇是指教会,无意误导让信徒把自己当成基督的新娘子,实际上这说法是此地无银三百两的谎言,小敏见证说她唱的歌都是不由自主唱出来的,事先并不知道内容、目的、效果,被某灵感动时就唱出来了,所以她这样的圆谎之说实在不甚高明。
14、爱自己、做自己(自爱、自尊、自信)
学会爱自己才能爱别人、爱世界,照我本相爱自己、做自己、建立自信、相信自己才能肯定自己的价值等等体贴人情欲私心贪婪虚荣的歪论,是灵恩派从新纪元运动异教和世俗心理学搬过来的魔鬼理论。是新纪元运动“上帝就是爱、爱就是上帝”那个假冒上帝的爱之邪灵的启示和迷惑。新纪元鬼灵都擅长这种爱自己的教导,这种爱自己做自己的教导完全出自邪灵,与圣经的“舍己”、“不求自己的益处”、“无我惟主”、“在炉灰中厌恶自己”完全敌对相反。
人们的问题并不是不会爱自己,相反人人都是天生的自私自爱高手,正是因为太爱自己,体贴肉体的情欲、放纵眼目的情欲、追求虚荣骄傲,处处为自己打算,一切以自己为中心,才造成了人人互相伤害的社会现实。人起初是上帝按自己形象造的,有真理的仁义、圣洁、爱心,反映上帝的荣耀和圣洁,乃是为荣耀上帝而活,心里没有自己。犯罪后的人类认识到的第一个东西就是“知道自己”和“为自己”(创3:7创3:7他们二人的眼睛就明亮了,才“知道自己”是赤身露体,便拿无花果树的叶子,“为自己”编作裙子。)罪中生活的表现就是渐渐更加只知道自己、完全只为自己而活。事实上每一个人的问题都是爱自己太多招致的不幸无望人生,而不是因为不会爱自己。魔鬼对犯罪之人怂恿诱惑的有效方法就是强化他们“为自己”“自己能”“作自己”,最终膨胀为自己“能如神”的野心(创3:5)。只有在主耶稣基督里重生的人才能学会“不求自己的益处”的爱。
《命运只掌握在自己手里的基督徒》
https://mosescheng.blogspot.com/2018/08/blog-post_25.html
《勇敢做自己的“基督徒”》
https://mosescheng.blogspot.com/2018/08/blog-post.html
15、向圣灵祷告
灵恩派能找到很多理由以情以理说服人向圣灵祷告,这正是灵恩派敬拜邪灵魔鬼的确凿罪证之一。圣经中从没有向圣灵祷告的例子,而是明确说圣灵会感动带领并替信徒向天父祷告,圣灵虽然和圣父圣子一样有完全圣洁荣耀权能,但是完全降卑自己,只一味显明父神和主耶稣基督的荣耀,带领人认识救主耶稣基督和父神。基督徒合神心意的祷告都是圣灵的感动带领引导,如果是向圣灵祷告,就成了圣灵引导信徒敬拜自己,这绝不是圣灵的工作。任何诱惑人鼓励人向自己敬拜赞美祷告的灵,都绝对不是圣灵,而一定是邪灵。有些灵恩派很狡猾,他们不说向圣灵祷告,而是说“向圣父、圣子、圣灵祷告”或“奉圣父圣子圣灵的名祷告”本质上是一样的,目的都是为了向“圣灵”祷告。
16、邀请圣灵
《圣灵,请你来》《圣灵,我们欢迎你》《邀请圣灵降临》《求圣灵运行》《与圣灵相交》等等,这样邀请圣灵,无论多么真诚,都是在招鬼。对已经重生有圣灵内住的基督徒来说,如此邀请圣灵是骑驴找驴;对于信错了、没有信、没有重生的灵恩派异教徒,如此邀请圣灵是缘木求鱼。圣灵不是这样召唤来的,而是因信悔改离罪,由父神和主耶稣基督赐下的。已经有圣灵内住的基督徒,也不用担心会失去圣灵。圣灵的运行也是凭己意(与神的旨意、主耶稣基督的旨意相通相合),不是人可以调控指挥使唤差役的。这些招鬼巫术和新纪元异教、传统民间鬼神教的招鬼唤魂降灵术完全一样。
17、操练说方言、方言祷告
灵恩派认为说方言是受灵洗的最初证据,是圣灵充满的标志,甚至是得救的标记,所以鼓励说方言、学方言、翻方言。
现代流行的方言既不是圣经上说的外国话,也不是天使的言语。通常有两类:一类是从异教的咒语而来,例如从佛教的“嗡嘛呢呗咪吽”或道教起乩的“天灵灵地灵灵急急如律令”模仿而来,显然是出自邪灵。另一类是快速重复无意义的音节或单调词汇,如“哒哒哒……”,“哈利路亚、路亚、亚……”,快速重复到舌头发麻头脑发昏时,就成了谁也听不懂的“方言”。这是催眠术的一种,原理是快速重复连续发音造成大脑缺氧,身体疲劳,头脑眩晕,眼里冒出金星钻石,从而实现意识空白,理智下降,失去分辨警醒能力的目的,进入被催眠状态,为邪灵入侵提供机会。这些现代灵恩派方言的结果都是让人更加放纵,混乱,堕落,不知羞耻,不辨是非。所以现在遇到炫耀自己有说方言特异功能的人只管抵挡,不会有错,不会得罪圣灵,只会保守自己不受玷污。
《哥林多前书14章论方言》:
一、方言的积极作用:
1、有限地造就自己。造就自己的方式有很多种,方言只是一种次要的方式。
2、若能翻出来,可以有限地造就教会。差不多一万句方言的作用能抵五句教导人的话。
3、(地方话)作为不信之人受警告或审判的证据。促使他们认识神而悔改。却也会使他们更加刚硬不愿意相信。
二、乱用方言恩赐的消极作用:带来骄傲和混乱,影响属灵身量成长;绊倒不信的人,让他们更刚硬,厌弃神。
三、对待追求方言的态度:
1、没有方言恩赐的人应该追求更好的恩赐作先知讲道(传讲神的话语,讲解圣经)。
2、有方言恩赐的人应该追求翻方言的人来配搭造就教会,而不是追求说更多让人不能明白的方言。
3、追求方言是属灵幼稚的表现。要作大人,在属灵的知识和见识上多而有多。不要作小孩子,不辨善恶。
四、方言恩赐有地方话(对能听懂的人说)和天使的言语(对神说,或者能翻出来让人听)两种。都是圣灵随己意,按需要赐下的,不是学来的或人教的。说方言的人要能控制和明白方言的恩赐和含义,谨慎分辨地善加使用,目的是造就自己和教会。
五、林前14章难解经文:20节在心志上不要作小孩子。因为保罗认为哥林多人热烈追求方言是属灵幼稚,原文的语气类似于“别幼稚了”或“停下来吧,要有大人的样子”。22节说方言是为不信的人作证据。这是对21引用经文的解释:方言(外国话)是对不信的犹大人警告和审判的凭据,却不能帮助他们建立信心。32节先知的灵原是顺服先知的。“先知的灵”是先知的各种属灵恩赐,指先知能控制和善于使用各种属灵恩赐,否则一直说方言无法自己主动及时停下来,就要查验那灵可能不是出自神。39节不要禁止说方言。保罗明明鼓励的是要切慕作先知讲道,不鼓励说方言。灵恩派为了敬拜邪灵,故意错解经文为“凡规规矩矩行的教会,必须(一定)要说方言,不能禁止抵挡方言”,这是故意歪曲经文,自取沉沦。
18、操练说预言,先知性预言恩赐
和灵恩派中人人都会说的方言恩赐相比较,说先知性预言的恩赐就显得高大上了,不是所有人都能拥有这种鼓舞人心的忽悠术。灵恩派根据“使徒行传2:17-18神说:在末后的日子,我要将我的灵浇灌凡有血气的,你们的儿女要说预言,你们的少年人要见异象,老年人要作异梦。在那些日子,我要将我的灵浇灌我的仆人和使女,他们就要说预言。”等经文,鼓励灵恩派信徒人人都靠“圣灵”说预言,因为说预言已经不再是先知的专利。显然不是所有人都有胆儿和脸皮够厚,可以在大庭广众之下面不改色大肆说预言——谎言,只有靠“圣灵”,靠交鬼通灵让冒充圣灵的邪灵壮胆,才能大胆地说不着边际荒诞不经的预言。说预言、操练说预言恩赐,本质上就是说谎、说谎、说谎……教人说谎,骗人、骗人、骗人……骗自己。他们说预言依靠的邪灵就是那说谎之人的父魔鬼。(约8:44你们是出于你们的父魔鬼,你们父的私欲,你们偏要行。他从起初是杀人的,不守真理,因他心里没有真理,他说谎是出于自己,因他本来是说谎的,也是说谎之人的父。)新约圣经中所谓的说预言都是指讲解圣经,传讲神的话语,根本不是灵恩派眼红羡慕的未卜先知的术士和街头瞎眼卦师的本领。(耶23:32 耶和华说: 那些以幻梦为预言,又述说这梦,以谎言和矜夸使我百姓走错了路的,我必与他们反对。我没有打发他们,也没有吩咐他们,他们与这百姓毫无益处。这是耶和华说的。)
说假预言,作假先知是圣洁嫉邪的耶和华上帝最恨恶的罪恶。末世说假预言,作假先知将大大泛滥,广受欢迎,人们也深受其害,必会被神重重审判刑罚:
撒迦利亚书13:3 若再有人说预言,生他的父母必对他说:‘你不得存活,因为你托耶和华的名说假预言。’生他的父母,在他说预言的时候,要将他刺透。4那日,凡作先知说预言的,必因他所论的异象羞愧,不再穿毛衣哄骗人。
19、末世先锋
做末世先锋勇士(慕主先锋)是毕迈克、江秀琴等名牌灵恩派法师巫女忽悠的口号,和万国祷告的殿(IHOP)、重建大卫倒塌帐幕、琴与炉的敬拜、7x24小时祷告运动、万国敬拜中心、One Thing特会、恢复使徒性教会等等运动口号一样,都是灵恩派首席假先知鲍勃琼斯(Bob
Jones)在下地狱经历中,从住在地狱里的“耶稣”领受的末世祷告运动启示这个恶鬼所带进来的七个更恶的鬼,都是从假冒耶稣、圣灵的灵恩派邪灵领受的通灵交鬼巫术方式(灵恩派广泛传播上天堂下地狱的见证,邪恶目的是要见证他们的耶稣住在地狱里)。他们歪曲启示录末世论,吹牛说要建立一支拥有以利亚的灵和施洗约翰心志能力的末世先锋军队,在大灾难时打败敌基督,召唤神的大灾难审判,迎接基督再次降临(以新娘身份、以使徒恢复性教会形式等等)。这样虽然他们没有为主耶稣第二次降临设下时间表,却设定了他们认定的必要前提:他们这些末世先锋使徒恢复性教会要先兴起,并带领全球教会,合一、圣洁、荣耀、满有圣灵恩膏地、向主耶稣呼喊“来吧!主耶稣”。先锋的呼喊声势,将决定主耶稣再来脚步的或快或慢。简单说来就是基督什么时候能再来要看他们的脸色(根据毕迈克的末世教导,耶稣再来有其先决条件:当全球教会体认自己是基督新妇,大声的呼求“来吧,主耶稣”,当他们的声音足够响亮时,耶稣才会再来;当教会在圣灵赐下的合一里运作,并在祷告上被恩膏,释放毁灭性末世灾难的大审判,耶稣才会再来。根据毕迈克的说法,末世教会将有能力“释放或延后”上帝在(末后)历史中的审判。所以他们做先锋的目的是想要能操纵神、指挥神、驾驭神、自己作比上帝更厉害的神。这和那些要把福音传回耶路撒冷,与主耶稣颁布的大使命背道而驰南辕北辙的英雄们规定了如果他们不把福音传遍天下,传回耶路撒冷,耶稣基督就不准回来是同样的手段,都是要抵挡神,拦阻主耶稣基督。)这样的雄心壮志很鼓舞人,但是他们有一个绕不过去的弯,就是启示录说的基督再来之前,先要有敌基督来统一世界宗教和政治,并有大灾难,所以他们必须先把那个能统一世界的敌基督召唤来,和他大战三百回合,让他们过一把做先锋英雄的瘾,亲自打败敌基督,为真正的万王之王万主之主耶稣基督预备道路,才能把真基督迎来。这样就成了以迎接基督为名的招鬼,实际上他们拼了老命不吃饭不睡觉不干活7x24小时祷告召唤迎接的就是那个敌基督邪灵、兽、撒但魔鬼。同样地,他们也绕不过大灾难,所以他们的祷告也是求神降灾审判的祷告。毕迈克梦想和实践着让全世界万国一同祷告,让这个全球祷告运动透过祷告让启示录中的大灾难实现,召唤一位“杀戮的耶稣”,全身沾满鲜血,踏步而来,对抗敌基督军队,也将会带来几十亿的男人、女人与孩童被杀害的结果。这是诺斯底主义思想的二元神魔大战臆想的翻版,是丑化贬低诬赖耶和华上帝和主耶稣基督,高抬魔鬼撒但,认为魔鬼能和上帝二元对立对抗,认为耶和华上帝是灾难和罪恶的源头。
20、传回耶路撒冷
传回耶路撒冷运动是灵恩派当代全球首席使徒彼得魏格纳等人在第二次洛桑巴别塔会议上提出的10/40之窗异象而发展出来的魔鬼启示,用来代替主耶稣颁布的大使命,与大使命背道而驰南辕北辙。王永信等参与第二次洛桑会议的主角将这个异象引进到华人中间,勾结灵恩五大家的几个魔头,把这个魔鬼启示编造成一个起源于中国的美丽故事,也演化成神对华人不可抗拒的命定:华人作为最后一棒把福音传回耶路撒冷,迎接耶稣基督再来。所以这个传回耶路撒冷运动口号成了一个很管用的灵恩派邪灵渗透侵入玷污的明显标记,无论他们自称为什么宗派,福音派、基要派、改革派、归正派,等等,无论什么派,只要鼓吹实践参与这个传回耶路撒冷运动,一定与灵恩派邪灵脱不开了干系。
发起和参与这个运动的好汉们规定了如果他们不把福音传遍全地,传回耶路撒冷,主耶稣就不准回来;反过来,他们要凭借自己策划的“为荣耀君王预备道路”、“重建大卫的帐幕”、“穆宣”、“犹宣”等噱头,立志把福音传遍全地、传回耶路撒冷,逼使主耶稣没理由不来,不得不再来。如此就可以把上帝、耶稣基督玩弄于股掌之间。
随着时间的递进,他们的一个个预言和大计划相继失败,丑态百出,最近又改口说,传回耶路撒冷不是传教运动的结束,而是开始,中国基督徒应该努力先把福音传回耶路撒冷,再从耶路撒冷传出来,传遍全世界。就这么兜圈子玩。
虽然如此,却没有几个人敢对这个出自灵恩派邪灵撒但魔鬼的运动说半个破字,否则就会成为大家的敌人,众矢之的。因为这个运动鼓吹为“神对华人命定的最后一棒”后就对华人有了辖制的权柄,谁敢不接受这个命定,就是不顺服神,不爱民族同胞,不遵行大使命。因此就在华人教会中畅行无阻,成为主旋律。于是传回耶路撒冷就成了华福的主题曲,成了大使命中心的招牌菜,成了福音大会的主要题材,成了华人教会的大方向。灵恩派邪灵对华人信徒的强烈辖制从这个运动的普及重视可见一斑。
21、雅比斯的祷告
雅比斯向耶和华神求昌盛福气,神就使他成功发达,于是这个千古唯一一次的雅比斯祷告就成了灵恩派成功神学祷告的样板范本,成为他们用来操纵调动上帝的一种灵验法术,他们却完全不顾场景不同,根本就没有相似性对比性。雅比斯的祷告是苦难人在举国拜巴力偶像行邪淫招致的苦难世界中生活困苦时,不拜巴力,却仰望看不见摸不着证明不了真的存在的他们祖宗的神,相信这位自有永有的耶和华神是赐福的源头,现代的灵恩派则是一群吃得脑满肠肥满嘴流油的的人为了自己的贪婪淫欲,用这种祷告术向一位他们不信的神讨便宜。
雅比斯祷告术和灵恩派使用的其他各种祷告术,例如烈焰祷告、大卫会幕祷告、琴与炉祷告等等一样,都是被灵恩派作为法术来操纵指挥驾驭神,使神不得不听他们,为他们所用,听他们命令,给他们好处。他们并不是相信神有什么能耐,有什么本事躲猫猫不赐福给他们,而是相信他们的祷告法术能把神揪出来服服帖帖地听他们话,必须屁颠屁颠地来赐福给他们。这种妄想用法术掌控操纵驱使灵界力量,就是巫术邪术,只不过灵恩派是以耶稣的名义以圣灵的名义以圣经为根据推广这样的巫术邪术法术,显得高大上一些。和那些要《将天敞开》,把天捅破,把上帝揪下来,让祂不得不赐福给他们的极端灵恩派暴徒相比,雅比斯祷告温雅一些,更容易让温和灵恩派(福音派、归正宗等等)接受。
22、末世大收割
末世灵魂大收割异象是当代灵恩派假使徒之首鲍勃琼斯和雷克乔纳等人从带他们下地狱的“耶稣”领受的,是末世祷告运动的源头,灵恩派很多的邪恶巫术邪术都是为了附和这个末世大收割异象而推广开来的。这个末世大收割异象的核心是“2020异象”,大意是说2012年到2020年是末世收割的第二波,这一波里的人最有福,不但是被收割回来的好果子,也有机会被差派出去成为这一波或第三波大收割(最后一波)的功臣,在最后论功行赏时能得到大大的奖赏。所以这个末世收割的“2020异象”和“传回耶路撒冷”异象一样是灵恩派的标志性异象,是识别灵恩派邪灵的重要标志,一切推行“2020异象”的教会和福音机构都是被灵恩派邪灵驱使的,例如启发运动、华福运动等等。
圣经从没有预言末世有灵魂大收割,若是收割指传福音而言,则是无论得时不得时都要积极去传福音,做工的效果则是交托仰望主耶稣和天父的恩典慈爱主权,而且是传福音越来越难,越来越没有好日子过和没有好收成。启示录中的大收割基本上都是指对不信的人和假信的人审判而言,能流到六百里远高到马的嚼环的血河是指稗子或山羊的血。
那位让鲍勃琼斯死而复活回来救世传福音做一笔救一亿灵魂大生意的耶稣,并不是按圣经原来的启示指示鲍勃琼斯,而是按着新使徒先知运动的新启示,传的是另一个福音,被这福音收割的人是另一拨人,就是在六百里血河和火湖中有份的人。灵恩派极其热衷于宣教传福音,非常喜欢推广这样的收割运动,因为宣教传福音就需要花钱,就可以合法地打劫敛财,这和那些吹牛忽悠把福音传回耶路撒冷之人的贪婪表现得同样暴露。为了应付宣教收割所需要的庞大资金,他们演化出财富大转移(五鬼搬运法乾坤大挪移)、权力大转移(转化七大山头职场转化)等无数邪门歪论来敛财。他们的财富大转移虽然主要是向信徒收税打劫,却说是要把不信之人口袋里的钱转移到他们信的人腰包里,这是他们罕有的大实话,因为灵恩派信徒实在是异教徒非基督徒。他们的转化七大山头权力大转移虽然是向世界要权力,立志做世俗巴比伦的山大王,实际却是向信徒耍威风,用各样他们自己捏造赋予的权柄特权职分冠冕能力恩膏辖制压迫信徒。
23、多种多收
“多种多收”是灵恩派最常推广的发财术,方法是去向一个叫耶和华的傻老头讨便宜。灵恩派认为那个叫耶和华的傻老头和他儿子耶稣特傻,不管你信什么神,只要给他一块钱,他就会开心地还给你三十块、六十块,甚至一百块作为回报,因此这是稳赚不赔的快速发财捷径,广受善男信女信徒欢迎。灵恩派也因作为耶和华神钱袋子的代理人而推广这种种一块钱得一百块的发财术,赚得盆钵满盈。不信的人用脚趾头想想,就能明白这是哄小孩的骗术,但是世界上无数自以为信耶稣的人、牧师、传道人、神学教授对这样的发家致富捷径笃信不疑,身体力行,妄想占上帝的便宜,使耶和华上帝敞开天上的窗户,用十足的升斗,连摇带按,上尖下流地倾福与他们,甚至无处可容。他们所拜的耶和华神实在是巴力、别西卜或财神赵公明取了个洋名字。
24、用主宝血洁净(物品、地方)
灵恩派喜欢把耶稣的宝血当成84消毒液或者雕牌洗洁精使用,随时随地使用宝血洁净某些地方、某些物品、食物、吃的、用的。显然这是极其亵渎。主耶稣的宝血是用来洗罪、洁净生命、救赎灵魂的,不是灵恩派那样随便当成平成之物用来洗洗刷刷。这是对道教等异教徒洒猪血鸡血、喷朱砂画符驱邪赶鬼巫术的模仿。
25、筑坛祷告、家庭祭坛、国家祭坛
灵恩派到处筑坛献祭,以为是效法亚伯拉罕。然而这些都是鬼坛,是为了敬拜邪灵魔鬼。神向我们基督徒要的祭坛只有十字架,祭物乃是我们将自己全人全心作为活祭献给神。筑坛献祭的含义是把祭物烧在祭坛上献给神。灵恩派分子喜欢把家庭、国家等大物件当作祭物献给神,但是他们在家里并不当家,国家里也不是他们说了算,所以这乃是借花献佛,拿别人的东西做人情,扯虚谎许空诺欺骗神。灵恩派所筑的这些坛,都不是按照耶和华神启示的天上的样式,而是效法异教的土地庙、山神庙、海神妈祖庙等鬼坛的模式,是献祭给魔鬼。
《灵恩派按手赐给小马哥的是什么灵》
王下16:10-16亚哈斯王上大马色去迎接亚述王提革拉毗列色,在大马色看见一座坛,就照坛的规模样式作法画了图样,送到祭司乌利亚那里。祭司乌利亚照着亚哈斯王从大马色送来的图样,在亚哈斯王没有从大马色回来之先,建筑一座坛。王从大马色回来看见坛,就近前来,在坛上献祭;烧燔祭素祭,浇奠祭,将平安祭牲的血洒在坛上。又将耶和华面前的铜坛,从耶和华殿和新坛的中间搬到新坛的北边。亚哈斯王吩咐祭司乌利亚说:“早晨的燔祭,晚上的素祭,王的燔祭素祭,国内众民的燔祭素祭奠祭,都要烧在大坛上。燔祭牲和平安祭牲的血也要洒在这坛上,只是铜坛我要用以求问耶和华。”祭司乌利亚就照着亚哈斯王所吩咐的行了。
(王下21章)玛拿西行耶和华眼中看为恶的事,效法耶和华在以色列人面前赶出的外邦人所行可憎的事。重新建筑他父希西家所毁坏的丘坛,又为巴力筑坛,作亚舍拉像,效法以色列王亚哈所行的,且敬拜事奉天上的万象;在耶和华殿宇中筑坛。他在耶和华殿的两院中为天上的万象筑坛;并使他的儿子经火,又观兆,用法术,立交鬼的和行巫术的,多行耶和华眼中看为恶的事,惹动他的怒气。又在殿内立雕刻的亚舍拉像。玛拿西引诱他们行恶,比耶和华在以色列人面前所灭的列国更甚。玛拿西行耶和华眼中看为恶的事,使犹大人陷在罪里,又流许多无辜人的血,充满了耶路撒冷,从这边直到那边。
26、除去罪恶感(罪咎感)
悔改重生的基督徒最明显的一个标志就是对罪的敏感,一旦染罪涉罪会立刻受到圣灵的责备,心里不安,直到向神认罪悔改,才能重新得平安释放。魔鬼则妄想要除去基督徒这种对罪的警觉,让他们不为犯罪感到羞耻、不安,使他们良心逐渐如同被热铁烙惯了一般,对罪失去敏感,对犯罪麻木不仁,陷在罪恶的生活里,不再醒悟。灵恩派邪灵《除去罪恶感(罪咎感)》就是在执行魔鬼的这种诡计。当然灵恩派不是用圣经启示的向神认罪悔改信靠主耶稣基督而赦罪洗罪得平安的方法除去犯罪受到的良心追讨,而是用世俗心理学、新纪元技术等自欺的方式获得暂时的平安感觉,最终会陷入更深的网罗,只好一次次追求医治释放等邪术陷入更深的自欺。更邪恶的是灵恩派歪曲指控圣灵对基督徒的责备警醒是撒但的控告,这是亵渎圣灵,是今世永世永不得赦免的罪。
27、职场转化(艺人商人团契)
灵恩派铺天盖地宣传的“职场转化”是“转化七大山头”异象的核心内容。大致策略是通过职场转化,在职场出人头地,实现社会转化,国家转化,世界转化,让基督徒在全世界掌权,实现把世界转化成神的国的福音战略。
这异象显然来自邪灵,这样建立起来的神的国并不是神要的天国,相反神谆谆告诫基督徒不要留恋地上的国,而要盼望天上赐下的国。因为地上这个世界是一个预备被神审判毁灭的世界。灵恩派的异象与圣经的启示完全相反,因为灵恩派是异教徒,是敬拜邪灵的,他们敬拜的是自己召唤来的野鬼,不是圣灵。灵恩派的神是那个说谎抵挡神的魔鬼,所以他们所做的一切都是为魔鬼效力,与神永恒的旨意背道而驰。推广这个运动的当然都是灵粮堂周神助、爱修园陈仲辉、基督之家寇绍恩等为首的灵恩派教会和已经在灵里与灵恩派合一的福音派、长老会、天主教派等等。这个运动的本质是他们这群拜撒但的异教徒要利用教会系统实现在巴比伦作王作头的野心。
他们鼓励人做职场上的但以理、约瑟,不因高位而忘记神的旨意福音使命,他们提醒人不要被职场上的玛门迷了心窍,而要活出美好的见证。这是此地无银三百两,他们在乎的正是职场的高位,心里所恋正是职场的玛门。
艺人团契、商人团契、律师团契、知识分子(尼哥底母)查经班、领袖特会是灵恩派职场转化最成功的标志性成果,这几个圈子都属于高收入群体。这些假冒的基督徒混进了教会,利用上帝的名义赚足了名声利益,却不忘在上帝面前炫耀自己是多才多艺的戏子;是无商不奸的小老板;是替各种异端邪教伸张正义争取人权的公义仁士;是能骑在百姓头上耍威风的七品芝麻官;是能明白各种神学和文化科学,能把神研究个底朝天的文化人。他们不过是利用教会、利用信仰赚人气、人脉为自己的职场打拼服务,为自己的人生理想、人生价值服务。
28、异梦异象地狱天堂来去自由
灵恩派分子普遍喜欢吹嘘自己的异梦异象,把他们做噩梦的经历当成上帝给他们的新启示。更喜欢吹牛传播上天堂入地狱如同串门逛街吃家常饭的见证。这些见证不全是瞎编,有些是从道教佛教等异教的观落阴、观佛术等通灵交鬼术得到的邪灵启示,所见证的不过是撒但魔鬼的美梦:妄想从阴间火湖越狱出来再耍威风。当然更邪恶的目的,例如那些上天堂入地狱的见证都是为了证明他们在阴间地狱里见过耶稣,从而证明耶稣住在阴间地狱里。所有这些见证都是出自魔鬼,根本不需要分辨。
29、末世教会大复兴
圣经从未应许末世教会有大复兴。“复兴”在圣经中出现14次,旧约9次全是指让以色列人回转、悔改的美好愿望,最终都落了空。新约出现5次,没有一次和教会有关。 “神的道(主的道)兴旺”在新约出现3次,都在使徒行传里,早期教会的兴旺是真的,但是相比不信的茫茫大众,他们不过是星星之火。“兴旺福音(福音兴旺)”出现三次,全在腓立比书。教会历史上每一次所谓的大复兴都不过是以妥协真理为代价,与世俗妥协融合的结果。主耶稣在圣经中明说天国是窄门,永生之路是小路,找着的人少,教会的光景也是每况愈下。圣经却明明提到末世会有一个假基督假和平之王信仰大复兴,这就是灵恩派等异教徒、邪教徒所致力所传播所促成的,他们所用的手段就是所谓的“大合一”,联合一切宗派、异教、异端、世俗力量、政治力量等,建造属灵淫乱的巴别塔。
30、教会合一
灵恩派是与普世大合一运动同步发展的。普世大合一出自敌基督。神对基督教会的要求是在这邪恶的世界上分别为圣,“你们和不信的原不相配,不要同负一轭。义和不义有什么相交呢?光明和黑暗有什么相通呢?基督和彼列(“彼列”就是撒但的别名)有什么相和呢?信主的和不信主的有什么相干呢?神的殿和偶像有什么相同呢?”教会从一产生就是在主耶稣基督的真理和身体里是合一的,“身体只有一个”。凡是“一主、一信、一洗、一神”的基督徒必定也是“(同感于)一灵,(联合于)一身体,(共有)一指望”,他们所要作的就是“竭力保守圣灵所赐(是保守已经赐给的,而不是自己画蛇添足去做成)合而为一的心:凡事谦虚、温柔、忍耐,用爱心互相宽容,用和平彼此联络”。仇敌撒谎说基督教有各种各样的宗派,四分五裂一盘散沙,无法见证彰显神的荣耀,,怂恿教会要合一。凡是指控教会不合一,而试图用人为的手段让教会联合的行动,一定出自魔鬼撒但,目的当然是用邪灵玷污圣洁教会、神的子民。
要想让不管信什么的人能合到一起,就得有个大家都能接受的灵,大家同感于这一灵才能合到一起。神坚决禁止他的百姓与不是信同一位神的人联合。天主教拜很多的偶像,新正统新派神学完全是不信派,召会信的是呼喊的邪灵(灵恩派邪灵),赵镛基信的神是一位理财顾问,陈仲辉拜的灵是个玩杂技耍把戏的魔术师,周神助拜的灵是红白两道都吃得开的黑帮教父,寇绍恩所信的耶稣是见人说人话见鬼说鬼话的交际花,江秀琴信的耶稣是一位色胆包天藏匿在暗室的情人,梁琼月信的耶稣是一位江湖卖当的巫医,康希信的好朋友耶稣是一位狐朋狗友的黑道哥们,这些神这些灵怎么能与基督徒所信的圣洁公义的神合一呢?灵恩派这个诺斯底异端性质的灵因为不受圣经启示的限制,不需要被圣经真理来检验,可以以任何面目出现,可以做任何不信三一真神不信主救主耶稣基督的人心里所信的虚妄之神的形象,能让他们各取所需,各自拜各自的神相安无事,作为大合一运动的幕后推手是再合适不过了。灵恩派和普世大合一是同一来源,同一目的,一拍即合,所以无论是世基联、洛桑、华福、天主教的大合一运动、聚会处召会(基督之家)的天下一家,灵粮堂的合一特会都是同样性质,都是灵恩派邪灵的果子,不管他们承认不承认,他们背后的灵一定是灵恩派的邪灵,他们所玩的手法一定都是灵恩派的招数。
灵恩派所拜的灵是虚假虚伪虚妄的邪灵,是撒但魔鬼,是说谎骗人杀人的。灵恩派的谎言和骗术并不止上面所列,而是会根据需要和时代千变万化,无论怎么幻化,总的目的就是鼓励人的骄傲、自义、贪婪、情欲,高举自己并向邪灵膜拜,都是要用虚假虚幻的灵代替实在的主救主耶稣基督,勾引人把敬拜赞美敬畏归给撒但邪灵,掳掠人的灵魂与魔鬼一起成为火湖的烧烤材料。虽然灵恩派邪灵的谎言和骗术拙劣到不信的人凭正常理智和生活常识也能分辨出是虚假诡诈,但是只要人心偏于邪僻贪婪淫乱骄傲,甚至只是因为要为“神”大发热心,急功近利,就很容易被灵恩派的邪灵欺骗掳掠,所以我们看到被灵恩派邪灵彻底掳掠或者被作为枪手工具的名牧、领袖并不比普通信徒少。文士和法利赛人、各种异端邪教要求人们用“整本圣经”的真理来分辨灵恩派的错误,否则就要闭口躲墙角去,这是他们这些识字的文化人欺负基督徒文化低,他们自己读过整本圣经非但不去分辨,还要难为没有读完圣经的人,把难担的担子放在别人肩上,他们并不信圣灵的工作和能力,而是信知识万能,以神学知识为神。且不说有几个人把圣经完整读过一遍,能把整本圣经都看懂的人更是寥若晨星了。所以他们这样为灵恩派邪灵作掩护虽然很管用,却是用心险恶。凡心里有神所赐的圣灵的信徒,他们里面的圣灵总会及时给他们警醒分辨的心,识破抵挡灵恩派邪灵的谎言和阴谋。用“整本圣经”的真理来对付灵恩派邪灵,是高射炮打蚊子,太抬举牠们了。
愿天父和主耶稣基督用真理和圣灵赐给人们分辨的智慧,识破灵恩派邪灵的诡计欺骗,抵挡邪灵的侵袭玷污,从迷惑迷途中返回,脱离灵恩派邪灵的网罗魔掌。

































































